Analog Devices Inc. Commandes de grilles isolées CMTI MAX22700/1
Les commandes de grilles isolées CMTI MAX22700/1 Analog Devices Inc. sont des commandes de grilles isolées à canal unique avec une immunité transitoire de 300 kV/µs (standard) en mode commun transitoire (CMTI). Les dispositifs sont conçus pour piloter les transistors au carbure de silicium (SiC) ou au nitrure de gallium (GaN) dans les applications de convertisseurs ou de contrôle de moteur. Ces dispositifs utilisent une technologie de processus propriétaire de Maxim qui a intégré une isolation galvanique numérique.Caractéristiques
- Correspondance du retard de propagation
- Largeur d’impulsion minimale de 20 ns
- Retard de propagation de 35 ns à température ambiante
- Correspondance pièce à pièce duretard de propagation
- 2 ns à température ambiante
- 5 ns sur la plage de température de -40 °C à +125 °C
- Solide isolation galvanique
- Résiste à 3 kVRMS pendant 60 s (VISO)
- Résiste en permanence à 848 VRMS (VIOWM)
- Résiste à une surtension de ±5 kV entre GNDA et VSSB avec une forme d’onde de 1,2/50 μs
- CMTI élevé (300 kV/µs, standard)
- UVLO de précision
- Options pour prendre en charge un large éventail d’applications
- 3 options de sortie : GNDB, pince Miller ou UVLO réglable
- 2 configurations d'entrée : extrémité simple avec activation (versions E) ou différentielle (versions D)
Applications
- Commande de grille isolée pour convertisseurs
- Commandes de moteurs
- Convertisseurs ASI et PV
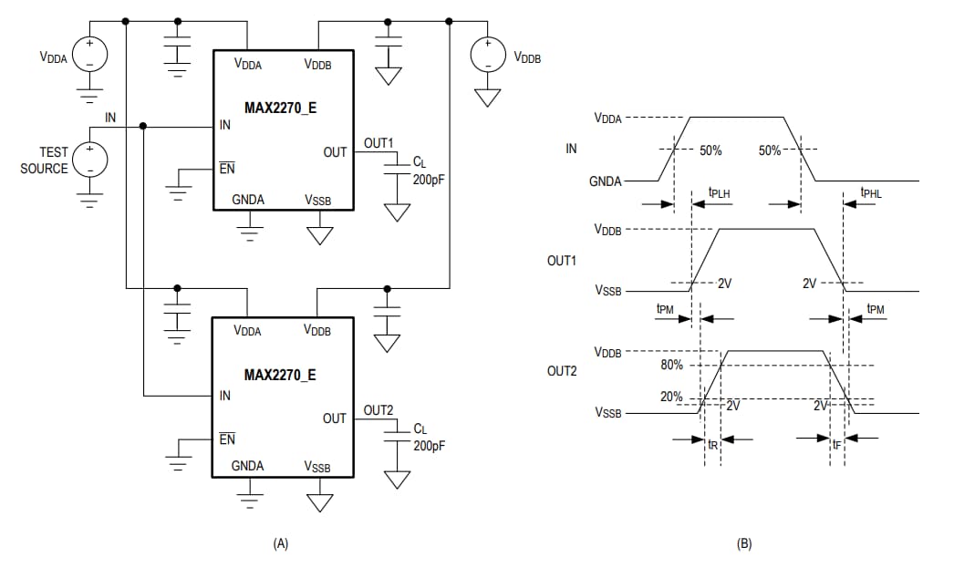
Circuits de test et schémas de chronométrage
Publié le: 2020-07-21
| Mis à jour le: 2024-06-11
