Analog Devices / Maxim Integrated Pilotes de moteur à balais 36 V/3,5 A MAX2220x
Les pilotes de moteur à balais MAX2220x 36V/3.5A d’Analog Devices Inc. disposent de FET à faible impédance avec un RON standard de 0,3 Ω qui se traduit par un haut rendement de pilotage. Ces pilotes de moteur à balais fonctionnent sur une tension d'alimentation de 36 V et sur une plage de température de -40 °C à +125 °C. Le courant de crête nominale de 3,5 A est limité par le seuil de protection contre les surintensités (OCP). Ce courant de crête est le courant maximal que le pilote peut fournir pour les transitoires courts. Les pilotes de moteur MAX2220x d'ADI disposent également d'une détection de courant intégrée (ICS) non dissipatrice et précise et d'un circuit de régulation de courant interne (CDR) intégré. Le CI de ce pilote de moteur est logé dans un minuscule boîtier TDFN12 de 3 mm x 3 mm. Les applications comprennent les entraînements de moteurs CC à balais, les entraînements de moteurs pas-à-pas (une seule phase) et les vannes/solénoïdes verrouillés.Caractéristiques
- Un pont en H complet avec une tension nominale de 36 V
- 300mΩ (standard) RDS (ON) (côté haut + côté bas) (TA = +25 °C)
- Courant nominal (+25 °C standard)
- CRÊTE I 3,5 A
- RMS I 2A
- Régulation de pilote de courant configurable (CDR) pour limiter le décrochage et le courant d’appel avec temps d’arrêt configurable (tOFF) pour le CDR
- La détection de courant intégrée (ICS) sans perte élimine les résistances externes encombrantes et économise de l'énergie
- La fonction de sortie de détection de courant (CSO), réplique du courant détecté en interne, sort sur la broche ISEN
- Broche indicatrice de défaillance (DÉFAILLANCE)
- Pompe de charge entièrement intégrée
- Protections
- Protection contre les surintensités (OCP) pour chaque canal individuel
- Verrouillage de sous-tension (UVLO)
- Arrêt thermique (TSD) T = 165 °C
- Protection DES de 8 kV HBM (broches OUT1 et OUT2)
- Moniteur de régulation du courant (CDROUT) (MAX22207 uniquement)
- Boîtier TDFN-12 ultra-compact de 3 mm x 3 mm
- Plage de température de fonctionnement de -40 °C à +125 °C
Applications
- Entraînements de moteurs CC à balais
- Entraînements de moteur pas-à-pas (une seule phase)
- Vannes et solénoïdes verrouillés
Composants
- Le MAX22201 dispose d’un temps d’arrêt configurable par l’utilisateur qui peut être défini en connectant une résistance externe à la broche ROFF.
- Le MAX22202 dispose d’une interface ENBL/PHASE avec une broche d’entrée logique (mode) supplémentaire pour sélectionner une décroissance lente/rapide. Une condition de rupture plus longue que 2,2 ms suivie d'une transition haut-bas de la broche MODE fait passer en mode veille à faible puissance.
- Le MAX22207 dispose d’une sortie à drain ouvert du moniteur CDR qui est activée lorsque la boucle de régulation interne prend le contrôle du pilote.
- Les MAX22201 et MAX22207 sont contrôlés par deux entrées logiques PWM (IN1, IN2), ce qui donne quatre états possibles : avant, arrière, frein (décroissance lente) et côte. En réglant les deux entrées au niveau bas pour plus de 2,2 ms, le MAX22201 passe en mode veille à faible puissance.
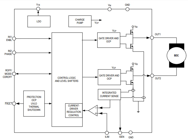
Schéma fonctionnel
Publié le: 2021-03-08
| Mis à jour le: 2023-06-19
