Analog Devices Inc. Kit d'évaluation MAX20049EVKIT
Le kit d’évaluation MAX20049EVKIT d’Analog Devices Inc. est configuré pour évaluer le fonctionnement du MAX20049. Les CI doubles convertisseurs Buck MAX20049 offrent deux régulateurs à faible perte de niveau (LDO), fournissant une solution à puce unique pour les caméras automobiles. Ces CI MAX20049 sont auto-protégés et disposent d'une conception robuste avec une surveillance des surtensions et des sous-tensions, une protection contre les surtensions, un arrêt thermique et une protection contre les courts-circuits.Le kit d’évaluation MAX20049EVKIT d’ADI est configuré pour fournir quatre tensions de sortie à partir d’une seule source de tension d’entrée. Les convertisseurs Buck (OUT1, OUT2) et LDO3 peuvent accepter une source de tension d’entrée élevée (17 V maximum). Le kit d'évaluation est entièrement assemblé et testé avec une disposition de circuit imprimé éprouvée.
Caractéristiques
- MAX20049ATEA/VY + installé (autres options de CI disponibles) :
- VOUT1 = 3,8 V
- VOUT2 = 1,8 V
- VOUT3 = 3,3 V
- VOUT4 = 1,2 V
- Taille et efficacité de l’équilibre installé des inducteurs (voir nomenclature)
- Pastille de circuit imprimé PGOOD fournie pour la surveillance de la tension
- SUP1 et SUP2 configurables à l'aide de résistances R4 et R5
- Entrée LDOIN3 sélectionnable à l'aide du cavalier JU1
- Configuration de la carte PCB éprouvée
- Totalement assemblée et testée
Équipement nécessaire
- kit d'évaluation MAX20049
- Alimentation électrique de 2,7 V à 18 V, 3 A
- Quatre voltmètres
- Charge électronique pouvant absorber 1 A
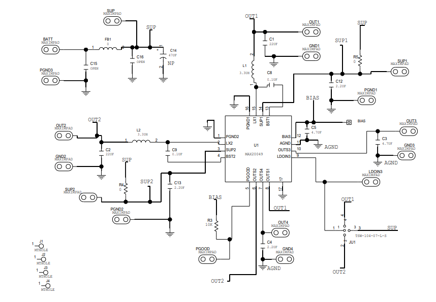
Schéma
Publié le: 2020-11-18
| Mis à jour le: 2024-07-31
