Analog Devices Inc. Circuit intégré de gestion de l'alimentation MAX20028
Le circuit intégré de gestion de l'alimentation (PMIC) MAX20028 d'Analog Devices est un convertisseur CC-CC multicanal de 2,1 MHz conçu pour les applications automobiles. Le MAX20028 intègre un contrôleur abaisseur haute tension (OUT1), conçu pour fonctionner directement à partir d'une batterie de voiture, et deux convertisseurs Buck basse tension (OUT2/OUT3), mis en cascade depuis OUT1 dans une empreinte réduite. Le MAX20028 dans des conditions de fonctionnement à vide ne consomme que 30µA de courant de repos, ce qui le rend idéal pour les applications automobiles.Le contrôleur PMIC (OUT1) MAX20028 d'ADI fonctionne à partir d'une tension pouvant atteindre 36 V en continu et est protégé contre les transitoires de perte de charge jusqu'à 42 V. Le composant offre une option de fréquence sélectionnable par broche de 2,1 MHz ou une fréquence définie en usine pour 1,05 MHz, 525 kHz, 420 kHz ou 350 kHz. Les convertisseurs Buck synchrones CC-CC basse tension fonctionnent directement à partir de OUT1 et peuvent fournir des courants de sortie jusqu'à 3 A. Le MAX20028 offre une entrée d'activation à spectre étalé (SSEN) pour fournir une amélioration rapide du brouillage électromagnétique lorsque cela est nécessaire.
Les fonctions de protection comprennent un arrêt en cas de surchauffe et une limitation de la surintensité. Le MAX20028 est spécifié pour fonctionner dans la plage de température automobile de -40 °C à +125 °C et est disponible dans un boîtier TQFN-EP 32 broches (5 mm x 5 mm x 0,75 mm) à flancs mouillables.
Caractéristiques
- Le contrôleur CC-CC de tension à haute efficacité économise de l'énergie
- Tension d'alimentation de fonctionnement de 3,5 V à 36 V
- Tension de sortie réglable par diviseur de résistance, fixe ou sélectionnable par broche
- Fonctionnement de 350 kHz à 2,1 MHz
- Courant de repos de 30 μA avec contrôleur CC-CC activé
- Doubles convertisseurs CC-CC 2,1 MHz avec FET intégrés pour un gain de place
- Les modèles OUT2 et OUT3 sont mis en cascade à partir de OUT1, ce qui améliore l'efficacité
- Courant de sortie de 3 A
- Tension de sortie de 0,8 V à 3,95 V
- COUT2 et COUT3 25 % inférieurs au MAX16993
- Tension de sortie fixe ou réglable par diviseur de résistance
- Fonctionnement déphasé à 180°
- Haute précision pour satisfaire les spécifications ASIL
- Précision FB ±1 %, précision de tension de sortie ±2 % et précision OV/UV ±0,5 %
- Excellentes performances transitoires de charge
- Robuste pour l’environnement automobile
- Architecture en mode courant avec modes de fonctionnement MLI forcé et saut
- L'entrée/sortie de synchronisation de fréquence réduit le bruit du système
- Entrées d'activation individuelles et sorties RESET1
- Protection contre les surchauffes et les courts-circuits
- Homologué AECQ-100
Applications
- Automobile
- Industrie
- Systèmes avancés d'aide à la conduite (ADAS)
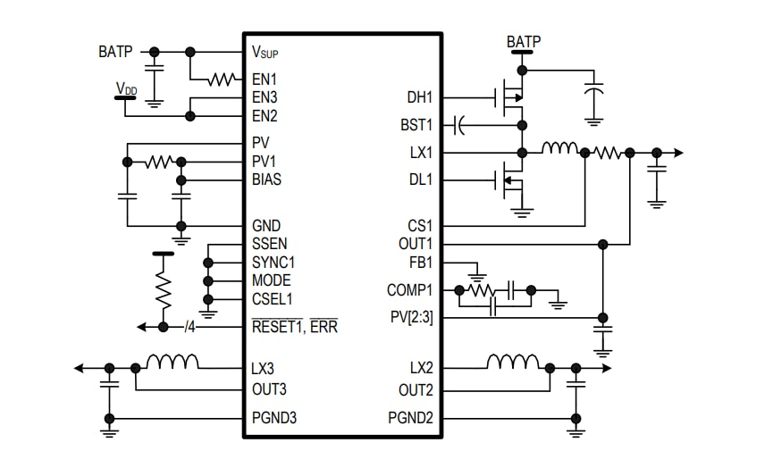
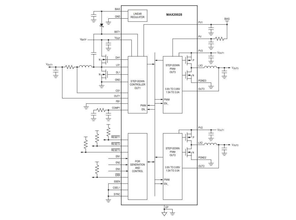
Schéma simplifié
Circuit de fonctionnement standard
