Analog Devices Inc. Convertisseurs Buck automobiles MAX2000xE

Les convertisseurs Buck automobiles MAX2000xE d'Analog Devices Inc. présentent des MOSFET côté haut et côté bas intégrés. Le MAX2000xE peut fournir jusqu'à 8 A avec des tensions d'entrée de 3,5 V à 36 V tout en utilisant seulement 15μA de courant de repos sans charge. En observant le signal de RÉINITIALISATION (RESET), les utilisateurs peuvent surveiller la qualité de la tension. En cas de perte de niveau, les convertisseurs MAX2000xE fonctionnent à un rapport cyclique de 98 %. Ces caractéristiques rendent les convertisseurs Buck automobiles MAX2000xE idéaux pour les applications automobiles.

Les convertisseurs Buck automobiles MAX2000xE d'Analog Devices offrent des tensions de sortie fixes de 5 V, 3,9 V ou 3,3 V et la compensation est interne au composant, ce qui donne une excellente réponse transitoire. Les options de fréquence de commutation sont 400 kHz ou 2,1 MHz. Un mode de fréquence fixe forcée et un mode saut sont disponibles sur les composants avec un ultra-faible courant de repos de 15 μA. Les concepteurs sont assistés par une gestion CEM via un spectre étalé sélectionnable par broche (SSEN).

Le MAX20004E/MAX20006E/MAX20008E est disponible dans un petit boîtier FC2QFN à 17 broches de 3,5 mm x 3,75 mm et nécessite très peu de composants externes.

Caractéristiques

  • Fonctions multiples pour une petite taille
    • Plage de fonctionnement VIN de 3 V à 36 V
    • Courant de repos de 15 μA en mode saut
    • Convertisseur CC-CC synchrone avec FET intégré
    • Fréquence de commutation de 400 kHz ou 2,1 MHz
    • Démarrage progressif interne fixe de 5 ms (par défaut)
    • Options de sortie fixes de 3,3 V/3,9 V/5,0 V
    • Exploitation du cycle de service de 98 % avec une faible perte de niveau
    • Sortie de réinitialisation
  • Haute précision
    • Précision de tension de sortie ±2 %
    • Bonne performance en transitoire de charge
  • Robuste pour l’environnement automobile
    • Fonctionnement saut, PWM forcé et mode courant
    • Protection contre les surchauffes et les courts-circuits
    • Boîtier FC2QFN à 17 broches de 3,5 mm x 3,75 mm
    • Brochage symétrique avec spectre d'étalement sélectionnable par broche pour une performance EMI optimisée
    • Plage de fonctionnement de jonction de -40 °C à +150 °C
    • Tolérance aux pertes de charge de 40 V
    • Homologués AEC-Q100

Applications

  • Applications au point de charge dans l'automobile
  • Systèmes d’alimentation CC distribués
  • Unités de contrôle de la navigation et de la radio

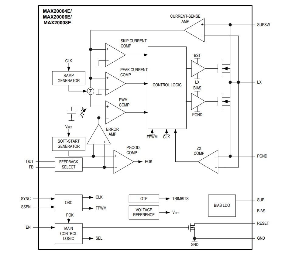
Schéma fonctionnel

Schéma de principe - Analog Devices Inc. Convertisseurs Buck automobiles MAX2000xE
Publié le: 2020-07-31 | Mis à jour le: 2024-06-19