Analog Devices / Maxim Integrated MAX17632 Synchronous Step-Down DC-DC Converter

Analog Devices MAX17632 Synchronous Step-Down DC-DC Converter features high-efficiency, high-voltage, and integrated MOSFETs. The MAX17632 operates over a 4.5-36V input-voltage range and delivers up to a 2A current. The MAX17632A and MAX17632B are fixed 3.3V and fixed 5V output parts. The MAX17632C is an adjustable output voltage (0.9V to 90% of VIN) part. Built-in compensation across the output-voltage range eliminates the need for external compensation components.

The Analog Devices MAX17632 features peak-current-mode control architecture and can be operated in forced pulse-width modulation (PWM), pulse-frequency modulation (PFM), or discontinuous-conduction mode (DCM). This feature enables high efficiency under full- and light-load conditions and offers a low minimum on time that allows high switching frequencies and smaller solution sizes. The feedback-voltage regulation accuracy over -40°C to +125°C for the MAX17632A/MAX17632B/MAX17632C is ±1.2%. The device is available in a 16-pin (3x3mm) TQFN package.

Features

  • Reduces power dissipation
    • Peak efficiency > 90%
    • PFM and DCM modes enable enhanced light-load efficiency
    • Auxiliary bootstrap supply (EXTVCC) for improved efficiency
    • 2.8μA shutdown current
  • Reduces the number of DC-DC regulators to stock
    • Wide 4.5V to 36V input
    • Adjustable output range from 0.9V to 90% of VIN
    • Delivers up to 2A over the temperature range
    • 400kHz to 2.2MHz adjustable frequency with external clock synchronization
    • Available in a 16-pin, 3mm x 3mm TQFN package
  • Reduces external components and total cost
    • No Schottky - synchronous operation
    • Internal compensation components
    • All-ceramic capacitors, compact layout
  • Operates reliably in adverse industrial environments
    • Hiccup-mode overload protection
    • Adjustable and monotonic startup with pre-biased output voltage
    • Built-in output-voltage monitoring with RESET
    • Programmable EN/UVLO threshold
    • Overtemperature protection
    • -40°C to +125°C operating temperature range

Applications

  • Industrial control power supplies
  • General-purpose Point-of-Load
  • Distributed supply regulation
  • Base station power supplies
  • Wall transformer regulation
  • High voltage single-board systems

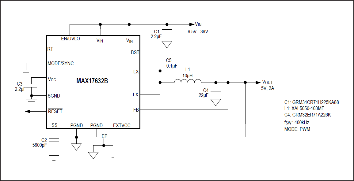
Block Diagram

Block Diagram - Analog Devices / Maxim Integrated MAX17632 Synchronous Step-Down DC-DC Converter
Publié le: 2018-03-27 | Mis à jour le: 2023-04-11