Analog Devices / Maxim Integrated Kit d'évaluation MAX16191EVKIT
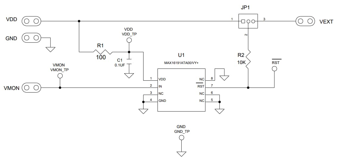
Le kit d'évaluation MAX16191EVKIT d'Analog Devices démontre les capacités du circuit superviseur du détecteur de fenêtre monocanal basse tension MAX16191. Le circuit entièrement testé et assemblé facilite l’évaluation de la capacité de détection des défauts de surtension/sous-tension (OV/UV) de 0,35 % du MAX16191. Un cavalier, JP1, offre la possibilité de connecter la résistance d’excursion haute de la sortie de réinitialisation à une tension autre que Vcc. Le kit d’évaluation MAX16191EVKIT d'Analog Devices est disponible sur un circuit imprimé de 2,54 cm x 2,54 cm et fonctionne sur la plage de température automobile de -40 °C à +125 °C.Caractéristiques
- Précision de seuil ±0,35 %
- Plage de seuil nominal de 0,875 V
- Plage de surveillance UV/OV ±3 %
- Temporisation de réinitialisation de 10 ms pour le signal RST
- Deux options de tension d’excursion haute de la sortie de réinitialisation
- Disposition éprouvée du circuit imprimé à 2 couches en cuivre 25,4 mm x 25,4 mm de 57 g
- Démontre la taille de la solution compacte
- Totalement assemblée et testée
Équipement nécessaire
- Kit d'évaluation MAX16191
- Alimentation électrique CC 5 V/100 mA
- Alimentation électrique CC de haute précision 1 V/50 mA
- Un multimètre numérique (DMM)
- Générateur de fonctions
- Oscilloscope à deux canaux
Schéma
Présentation
Publié le: 2021-09-28
| Mis à jour le: 2023-04-17
