Analog Devices / Maxim Integrated Émetteur-récepteur maître Maxim MAX14824 IO-Link®
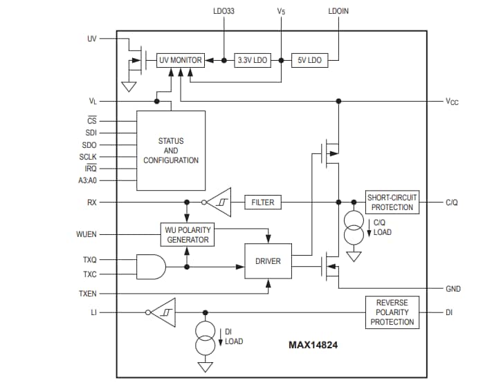
L'émetteur-récepteur maître Maxim Integrated MAX14824 IO-Link® est une interface maître IO-Link qui intègre un émetteur-récepteur IO-Link de couche physique avec une entrée numérique auxiliaire et deux régulateurs linéaires. Les applications maîtres IO-Link à ports nombreux sont prises en charge par un adressage SPI dans la bande. L'interface SPI 12 MHz minimise les temps d'accès au contrôleur hôte. L'adressage dans la bande et les adresses SPI sélectionnables permettent de raccorder jusqu'à 16 appareils en cascade. Le Maxim MAX14824 prend en charge tous les débits de données IO-Link et comprend des pilotes contrôlés par vitesse de balayage afin de réduire les IEM. Le pilote est garanti pour contrôler des courants de charge jusqu'à 300 mA (min.). Le circuit interne de sortie de veille détermine automatiquement la polarité d'activation correcte, ce qui permet d'utiliser de simples UART pour la génération d'impulsions de sortie de veille. Le MAX14824 peut fonctionner sur l'ensemble de la plage de températures étendue de -40 à +105 ºC.The Analog Devices MAX14824 IO-Link® Master Transceiver supports all the IO-Link data rates and features slew-rate-controlled drivers to reduce EMI. The driver is guaranteed to drive up to 300mA (min.) load currents. Internal wake-up circuitry automatically determines the correct wake-up polarity, allowing for the use of simple UARTs for wake-up pulse generation. The ADI MAX14824 operates over the extended -40°C to +105°C temperature range.
Caractéristiques
- IO-Link v.1.0 and v.1.1 physical layer compliant
- Supports COM1, COM2, and COM3 data rates
- Push-pull, high-side, or low-side outputs
- 300mA C/Q output drive
- 1μF C/Q load drive capability
- Generates 500mA wake-up pulse
- Automatic wake-up pulse polarity
- Auxiliary digital input
- 5V and 3.3V Linear regulators
- SPI interface for configuration and monitoring
- SPI-based chip addressing
- EMI emission control through slew-controlled driver
- Reverse-polarity protection on DI
- -40°C to +105°C Operating temperature range
- 4mm x 4mm TQFN package
Applications
- IO-Link master controllers
- PLC fieldbus gateways
- High port count IO-Link masters
- 24V Digital inputs and outputs
Associated Eval Kit
Additional Resource
Typical Operating Circuit
Block Diagram
Publié le: 2013-02-11
| Mis à jour le: 2023-04-13
