Analog Devices / Maxim Integrated Coprocesseur sécurisé automobile DeepCover® DS2478
Le coprocesseur automobile sécurisé DeepCover® DS2478 d'Analog Devices peut calculer toutes les signatures HMAC ou ECDSA requises pour effectuer n'importe quelle opération sur les CI DS28E40 ou DS28C40. Ce coprocesseur prend en charge plusieurs fonctions de sécurité asymétriques (ECC P-256) et symétriques (SHA-256) pour les CI DS28E40/DS28C40. En plus des services de sécurité fournis par les moteurs ECC et SHA-256 implémentés au niveau matériel, l'appareil intègre un générateur de nombres aléatoires réels FIPS/NIST (TRNG). Le composant intègre également 6 ko d'OTP sécurisé (3 ko d'utilisateur, 3 ko de clés/secrets), une broche GPIO configurable et un numéro d'identification ROM (ROM ID) unique 64 bits.Les solutions de sécurité intégrées DeepCover DS2478 d'Analog Devices dissimulent les données sensibles sous plusieurs couches de sécurité avancée afin de fournir le stockage de clés le plus sûr possible. Pour se protéger contre les attaques de sécurité au niveau du dispositif, des contre-mesures invasives et non invasives sont mises en œuvre, notamment le blindage actif de la puce, le stockage chiffré des clés et les méthodes algorithmiques. Les applications standard incluent l'authentification sécurisée automobile, la protection cryptographique des nœuds IdO, l'identification et l'étalonnage automobiles des pièces/outils et le stockage sécurisé des clés cryptographiques pour un contrôleur hôte.
Caractéristiques
- L'accélérateur HW décharge les calculs ECDSA et SHA-256 du processeur hôte :
- Signature et vérification FIPS 186 ECDSA P-256
- Échange de clés ECDH pour l’établissement de clés de session
- R/W authentifié ECDSA de mémoire configurable
- FIPS 198 HMAC pour l’authentification bidirectionnelle
- R/W chiffré par pavé à usage unique SHA-256 de mémoire configurable via la clé ECDH établie
- Une seule broche GPIO avec contrôle d’authentification optionnel
- Drain ouvert, 4 mA/0,4 V
- Marche/arrêt et lecture d'état authentifiées SHA-256 ou ECDSA en option
- Vérification du certificat ECDSA en option aux fins de définir la marche/arrêt après le hachage multibloc du démarrage sécurisé
- TRNG avec source d’entropie conforme à la norme NIST SP 800-90B avec fonction de lecture.
- Paires de clés Pr/Pu générées par la puce en option pour les opérations ECC
- 6 ko de mémoire OTP (One-Time Programmable) pour les données utilisateur, les clés et les certificats.
- Numéro d'identification unique et inaltérable, programmé en usine, 64 bits (ROM ID)
- Composant de données d’entrée en option pour les opérations de chiffrement et les clés
- Communication I2C, jusqu’à 1 MHz
- Tension d'alimentation 3,3 V ±10 %
- Température de fonctionnement de -40 °C à +125 °C
- Boîtier TDFN 10 broches, 3 mm x 3 mm, à flancs mouillables
- AEC-Q100 classe 1
Applications
- Authentification automobile sécurisée
- Identification et étalonnage des pièces, outils et accessoires automobiles
- Protection cryptographique du nœud IdO
- Authentification sécurisée des accessoires et périphériques
- Stockage sécurisé des clés de chiffrement pour un contrôleur hôte
- Démarrage sécurisé ou téléchargement du micrologiciel et/ou des paramètres système
Schéma fonctionnel
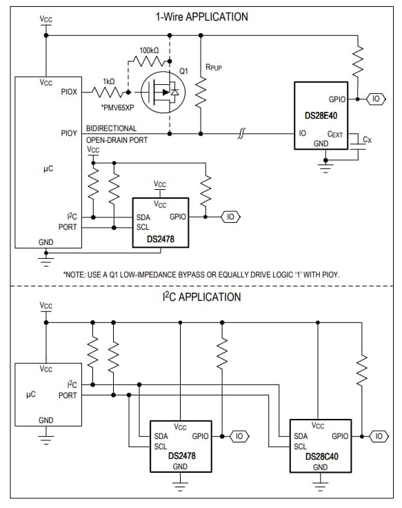
Circuit d'application standard
Publié le: 2022-04-12
| Mis à jour le: 2023-04-14
