Analog Devices Inc. Multiphase Buck Voltage Mode DC/DC Controllers

Analog Devices Inc. Multiphase Step-Down Voltage Mode DC/DC Controllers are external power switch buck controllers with accurate current sharing. The LTC7851 and LTC3861 from Analog Devices have a supply voltage range of 3V to 5.5V and a voltage reference of ±0.75% 0.6V. Lossless current sensing is used for output current sensing or to maintain a current balance between phases and to provide overcurrent protection. The DC/DC controllers are ideal for DrMOS devices with an internal current sense.

Features

  • LTC3861
    • Operates with power blocks, DrMOS or external gate drivers, and MOSFETs
    • Constant-frequency voltage mode control with accurate current sharing
    • ±0.75% 0.6V voltage reference
    • Dual differential output voltage sense amplifiers
    • Multiphase capability—up to 12-phase operation
    • Programmable current limit
    • Safely powers a pre-biased load
    • Programmable or PLL-synchronizable switching frequency up to 2.25MHz
    • Lossless current sensing using inductor DCR or precision current sensing with sense resistor
    • 3V to 5.5V VCC range
    • 3V to 24V VIN range
    • Power good output voltage monitor
    • Output voltage tracking capability
    • Programmable soft-start
    • Available in a 36-pin 5mm × 6mm QFN package
  • LTC7851
    • Operates with power blocks, DrMOS or external gate drivers, and MOSFETs
    • Voltage mode control with accurate current sharing
    • ±0.75% 0.6V voltage reference
    • Quad differential output voltage sense amplifiers
    • Multiphase capability
    • Phase-lockable fixed frequency 250kHz to 2.25MHz
    • Lossless current sensing using inductor DCR or precision current sensing with sense resistor or DrMOS with integrated current sensing
    • 3V to 5.5V VCC range
    • 0.6V to VCC – 0.5V VOUT range
    • Power good output voltage monitor
    • Output voltage tracking capability with soft-start
    • Available in 58-lead 5mm × 9mm QFN package

Applications

  • High current distributed power systems
  • DSP, FPGA, and ASIC supplies
  • Datacom, telecom, and computing systems
  • Industrial power supplies

LTC7851 Typical Application

Analog Devices Inc. Multiphase Buck Voltage Mode DC/DC Controllers

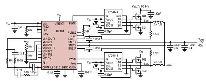
LTC3861 Typical Application

Analog Devices Inc. Multiphase Buck Voltage Mode DC/DC Controllers
Publié le: 2017-05-02 | Mis à jour le: 2022-03-14