Analog Devices / Maxim Integrated Chargeurs de batterie Li+ à cellule unique MAX77985/MAX77986
Les chargeurs de batterie Li+ à cellule unique MAX77985/MAX77986 d'Analog Devices affichent une plage d’entrée élevée de 3,5 A à 5,5 A avec charge rapide et Smart Power Selector™ (sélecteur d’alimentation intelligent). Le sélecteur d’alimentation intelligent s’adapte à une large gamme de tailles de batterie et de charges système. Le sélecteur d’alimentation intelligent permet au système de démarrer correctement lorsqu’une source d’entrée est disponible, même lorsque la batterie est profondément déchargée (batterie vide) ou manquante. Il peut être configuré de sorte que le chargement de la batterie puisse démarrer automatiquement lorsque l’alimentation est appliquée à l’entrée du chargeur.Le MAX77985/MAX77986 fonctionne comme un boost inverse sans inductance supplémentaire, ce qui permet à la batterie de partager sa puissance via le port de charge avec une tension programmable de 5 V à 12 V. Les CI comportent des commutateurs de puissance entièrement intégrés à faible perte qui permettent de mettre en œuvre une solution compacte à haut rendement, même avec des tensions d’entrée et des courants de charge élevés. La haute fréquence de commutation du composant rend possible l'utilisation d'une inductance de plus petite taille. De plus, le MAX77985/MAX77986 prend en charge la chimie des batteries Li-ion, Li-polymère et LiFePO4.
Les CI MAX77985/MAX77986 d’ADI sont compatibles avec les sources Power Delivery USB jusqu’à 5 A en courant d'entrée. Ces composants offrent également la détection rapide de débranchement des sources 9 V et 15 V pour une gestion dynamique de la charge du système. Le MAX77985/MAX77986 contribue à atténuer les interférences électromagnétiques grâce à la technologie d'étalement du spectre. Les CI mettent en œuvre une véritable déconnexion de charge en mode boost inverse et disposent d’une limite de protection du courant de sortie réglable. Le MAX77985/MAX77986 est très flexible et programmable via une configuration I2C.
Caractéristiques
- Chargeur de commutation haut rendement à élément unique
- Chargement jusqu’à 5,5 A avec MAX77986
- Chargement jusqu’à 3,5 A avec MAX77985
- Rendement Buck 92 % à entrée 4 A, 12 V
- Efficacité de charge de 92 % à 3,5 A, entrée de 9 V
- Optimisé pour un fonctionnement en entrée à haute tension
- Accélérez le temps de charge en contrôlant la tension de la batterie de détection Kelvin
- Limite de courant d’entrée jusqu’à 5,5 A avec AICL (MAX77986)
- Limite de courant d’entrée jusqu’à 3,5 A avec AICL (MAX77985)
- FET de déconnexion réelle de la batterie intégré
- RDSON de 7,7 mΩ
- Limite de courant de décharge programmable jusqu’à 10 A
- Prend en charge le mode d’expédition et le faible courant de fuite de la batterie
- Fréquence de commutation de 1,3/2,6 MHz avec une inductance de 1/0,47 μH
- Entrée de déconnexion (DISQBAT)
- Tension d’entrée maximale absolue : +28 V
- Plage de tension d'exploitation d'entrée de 4,7 V à 19 V
- Boost inverse avec options de tension de sortie programmable jusqu’à 12 V
- Jusqu’à 18 W pour MAX77986
- Jusqu’à 12 W pour MAX77985
- Sécurité
- Détection de la température de la batterie et minuterie de sécurité de la charge
- Conforme aux directives JEITA
- Régulation et arrêt thermiques
- Tension du système OVLO/UVLO
- Spectre étendu pour les applications sensibles au bruit
- Détection de débranchement programmable pour les sources 9 V et 15 V
- Sortie de l’état de charge pour la LED
- Entrée par bouton-poussoir pour quitter le mode navire
- FET de décharge externe permettant la sortie
- Entrée dédiée au mode veille (SUSND)
- Interface I2C
- FC2QFN 4 mm x 4 mm
Applications
- Périphériques de jeu
- Applications RV
- mPOS
- Tablettes tactiles
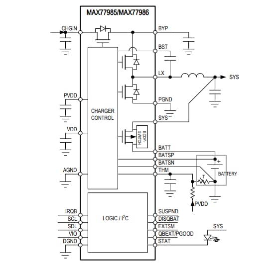
Schéma fonctionnel simplifié
