Analog Devices Inc. Pilotes demi-pont LTC7060 100 V
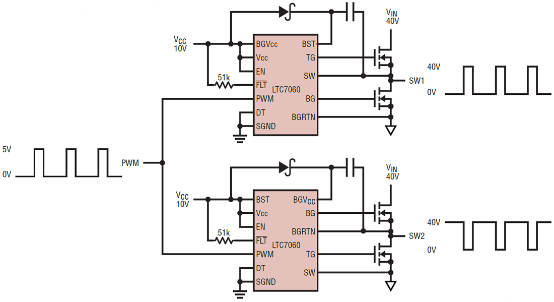
Le pilote demi-pont LTC7060 d'Analog Devices pilote des MOSFET à canal N en configuration demi-pont avec des tensions d’alimentation pouvant atteindre 100 V. Il dispose d’une logique d’entrée PWM à 3 états indépendante de l’alimentation. L’architecture flottante unique rend les sorties du pilote de grille robustes et moins sensibles au bruit de terre. La conception symétrique permet au nœud de commutation à demi-pont d'inverser ou de ne pas inverser la logique d'entrée. Avec la capacité d’abaissement de 0,8 Ω et d’élévation de 1,5 Ω, les sorties fortes pilotent facilement les grandes capacités de grille des MOSFET haute tension avec des temps de transition très courts. Les délais d’allumage et d’arrêt réglables permettent l’optimisation du système pour une efficacité et une fiabilité élevées. La protection adaptative contre les courants traversants empêche le courant résultant de la conduction croisée du MOSFET. Les circuits de verrouillage de sous-tension (UVLO) sur les alimentations d’alimentation VCC et de pilote flottant éteignent les MOSFET externes correspondants et abaissent la broche FLT lorsqu’une situation de sous-tension est présente.Caractéristiques
- Architecture de pilote de grille flottante symétrique unique
- Haute immunité au bruit, tolère une différence de mise à la terre de ±10 V entre les mises à la terre en entrée et en sortie
- Tension d’entrée maximale du 100 V indépendamment de la tension d’alimentation VCC du CI
- Tension de fonctionnement VCC de 6 V à 14 V
- Tension de pilote de grille de 4 V à 14 V
- Abaissement de 0,8 Ω, élévation de 1,5 Ω pour une activation/un arrêt rapide
- Protection adaptative contre le courant traversant
- Temps mort programmable
- Entrée PWM à trois états avec broche d'activation
- VCC UVLO/OVLO et alimentations flottantes UVLO
- Pilote des MOSFET N voies doubles
- Indicateur de défaillance à drain ouvert
- Disponible en boîtier MSOP à 2 fils endurci thermiquement
- Homologué AEC-Q100
Applications
- Systèmes d'alimentation automobiles et industriels
- Systèmes d'alimentation de télécommunications
- Convertisseurs en demi-pont et pont complet
Application standard
Publié le: 2020-04-14
| Mis à jour le: 2024-09-26
