Analog Devices Inc. Régulateurs abaisseurs LT8640A
Les régulateurs abaisseurs LT8640A d'Analog Devices Inc. sont conçus avec l'architecture Silent Switcher™ pour minimiser les émissions EMI et pour étaler la modulation de fréquence du spectre. Ces régulateurs fournissent un haut rendement à des fréquences pouvant atteindre 3 MHz et offrent un courant de repos ultra-faible de 2,5 µA. Les régulateurs LT8640A peuvent fonctionner à différents modes, notamment le mode rafale, le mode spectre étalé, la synchronisation avec une horloge externe et le mode de fonctionnement continu forcé. Ces régulateurs abaisseurs synchrones permettent une conversion de VIN élevée à VOUT basse à haute fréquence avec un temps de mise sous tension minimal rapide de 30 ns. Les régulateurs LT8640A sont idéalement utilisés dans les applications qui nécessitent un haut rendement à des courants de charge très faibles, y compris les alimentations automobiles et industrielles.Caractéristiques
- Architecture Silent Switcher™ :
- Émissions EMI ultra-faibles
- Modulation de fréquence à spectre étendu
- Rendement élevé à haute fréquence :
- Rendement jusqu'à 96 % à 1 MHz, 12 VIN à 5 VOUT
- Rendement jusqu'à 95 % à 2 MHz, 12 VIN à 5 VOUT
- Large plage de tension d'entrée de 3,4 V à 42 V
- Sortie transitoire maximale de 5 A en continu et de 8 A en crête
- Ultra-faible courant de repos en fonctionnement en mode rafale (Burst Mode™)
- IQ de 2,5 µA régulant 12 VIN à 3,3 VOUT
- Ondulation de sortie <10 mVp-p
- Faible tension de relâchement de 100 mV à 1 A dans toutes les conditions
- Période de mise sous tension minimum rapide de 30 ns
- Disponible en sortie fixe de 3,3 V
- Mode continu forcé
- Tolère en toute sécurité un courant inverse élevé
- Gamme de fréquences réglable et synchronisable de 200 kHz à 3 MHz
- Fonctionnement du mode courant de crête
- Démarrage progressif et suivi de sortie
- Petit QFN soudable sur le côté 18 fils de 3 mm x 4 mm avec fiabilité améliorée des connexions soudées
- Homologué AEC-Q100 pour les applications automobiles
Applications
- Fournitures automobiles
- Fournitures industrielles
- Abaisseur à usage général
Circuit d'application standard
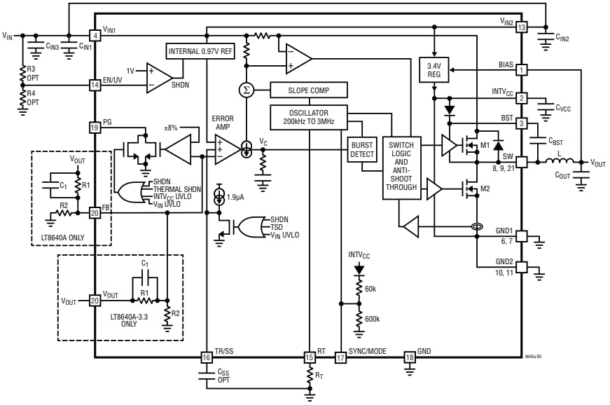
Schéma fonctionnel
Efficacité par rapport au courant de charge
Publié le: 2023-02-24
| Mis à jour le: 2023-04-13
