Analog Devices Inc. Convertisseurs CC-CC monolithiques intégrés LT7826
Les convertisseurs CC-CC monolithiques intégrés LT7826 d'Analog Devices arrivent à une très haute efficacité grâce à l'architecture à condensateurs commutés dans les applications avec un rapport de tension entrée-sortie de 2:1 (diviseur), 1:2 (doubleur) ou 1:1 (convertisseur). Le LT7826 peut gérer une tension maximum de 17 V et fournir un courant de sortie maximal de 8 A, avec une protection contre les défaillances. Le convertisseur est doté de diodes bootstrap intégrées et offre une solution compacte et économique pour les applications de batterie nécessitant une protection de limite du courant. Le LT7826 d'Analog Devices fonctionne à une fréquence de commutation fixe de 500 kHz, tandis que la synchronisation est possible via le mode broche pour le réglage de fréquence et l'opération d’entrelacement. La pièce est disponible dans un boîtier LFCSP de 3 mm x 3 mm.Caractéristiques
- Large plage de tension VHIGH/VLOW de 0 V/0 V à 17 V/8,5 V avec une tension de démarrage de 3,45 V
- Courant de sortie maximal de 8 A en tant que diviseur de tension
- Faible courant de repos de 4 μA à l'arrêt
- Conversion de tension autonome en tant que diviseur (2:1), doubleur (1:2) ou inverseur (1:-1)
- Rendement maximal supérieur à 97 %
- Démarrage en douceur jusqu'au fonctionnement en régime stable
- Limite du courant d'appel et protection contre les surintensités
- Fonctionnement en parallèle pour une puissance supérieure de sortie
- Diodes d'amorçage intégrées
- Disponible en boîtier LFCSP de 3 mm x 3 mm
Applications
- Applications à des systèmes de batteries
- Électronique grand public portable
- Applications industrielles
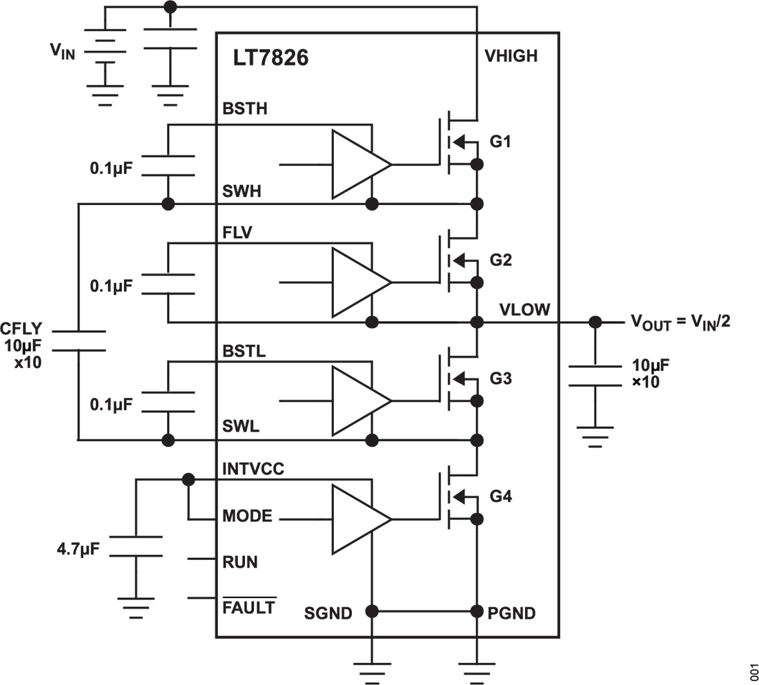
Circuit d'application standard
Publié le: 2025-09-15
| Mis à jour le: 2025-10-01
