Analog Devices Inc. Régulateurs linéaires LT3097 à faible perte de niveau
Les régulateurs linéaires LT3097 à faible perte de niveau d'Analog Devices Inc. se caractérisent par un ultra-faible bruit et une architecture à rapport de réjection d'alimentation électrique (PSRR) ultra-élevé conçus pour alimenter les applications sensibles au bruit. Les régulateurs linéaires doubles, positifs et négatifs à hautes performances et à faible perte de niveau fournissent jusqu'à 500 mA avec une tension de relâchement de 260 mV/235 mV (positive/négative) standard. À l'arrêt, le courant de repos de fonctionnement du composant est nominalement de 2,2 mA/2,35 mA (positif/négatif) et descend à 0,3 µA/3 µA (positif/négatif).Les régulateurs linéaires LT3097 à faible perte de niveau d'ADI disposent d'une large plage de tensions de sortie, positive de 0 V à 15 V, et négative de 0 V à -19,5 V. Les amplificateurs sont stables avec un condensateur de sortie céramique de 10 μF minimum pour chaque canal. La limite de courant interne avec repli et la limite thermique avec hystérésis sont intégrées pour la protection. Le régulateur positif comprend également une protection contre les inversions de batterie et les courants inverses.
Le LT3097 est logé dans un boîtier DFN (dual-flat no-lead) en plastique de 6 mm × 3 mm endurci thermiquement.
Caractéristiques
- Bruit RMS de sortie ultra-faible de 0,8 μVRMS (10 Hz à 100 kHz)
- Densité spectrale de bruit de sortie ultra-faible de 2 nV/√Hz (positive) et 2,2 nV/√Hz (négative) à 10 kHz
- Bruit 1/f ultra-faible de 10 µVp-p (positif) et 3,2 µVp-p (négatif) (0,1 Hz à 10 Hz)
- PSRR ultra-élevé de 76 dB (positif) et 74 dB (négatif) à 1 MHz
- Courant de sortie de 500 mA
- Large plage de tension d'entrée de ±1,8 V à ±20 V
- Un seul condensateur par canal améliore le bruit et le PSRR
- Courant de broche SET de 100 μA avec une précision initiale de ±1 %
- Une seule résistance par canal programme la tension de sortie
- Limite de courant programmable
- Faible tension de relâchement 260 mV (positive) et 235 mV (négative)
- Plage de tensions de sortie de 0 V à 15 V (positive) et de 0 V à –19,5 V (négative)
- Bonne alimentation programmable
- Capacité de démarrage rapide
- Verrouillage d'activation/sous-tension de précision (UVLO)
- Limite de courant interne avec repli
- Condensateur céramique de sortie 10 µF minimum
- Boîtier DFN plastique compact à profil mince, 22 fils, 6 mm × 3 mm
Applications
- Alimentations électriques bipolaires à très faible bruit
- Alimentations électriques RF, notamment boucles à verrouillage de phase, oscillateurs contrôlés par tension, mélangeurs, amplificateurs à faible bruit et amplificateurs de puissance
- Instrumentation à faible bruit
- Convertisseurs de données à haute vitesse et haute précision
- Applications médicales, y compris l'imagerie et les diagnostics
- Alimentations électriques de précision
- Post-régulateur pour alimentations de commutation
PSRR par rapport à la fréquence
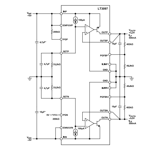
Application standard
Publié le: 2023-04-07
| Mis à jour le: 2023-05-09
