Analog Devices Inc. Régulateurs linéaires de perte de niveau ultra-rapides LT3073
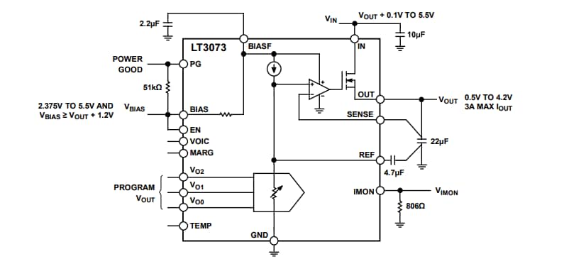
Les régulateurs linéaires de perte de niveau ultra-rapides LT3073 de Analog Devices Inc. sont des régulateurs linéaires à basse tension, à ultra faible bruit et à réponse transitoire ultra-rapide qui fournissent jusqu'à 3 A avec une tension de relâchement standard de 45 mV. Le dispositif est doté d’un condensateur de dérivation de référence de 4,7 µF qui réduit le bruit de la tension de sortie à 1,2 µVRMS. Le LT3073 est excellent pour alimenter des FPGA haute performance, des convertisseurs de données, des RF et des applications de chaînes de signal sensibles au bruit.Les régulateurs linéaires ultra-rapides à perte de niveau LT3073 d’ADI fournissent une tension de sortie sélectionnable numériquement par incréments de 50 mV de 0,5 V à 1,2 V, par incréments de 100 mV de 1,2 V à 1,8 V et par niveaux discrets à 2 V, 2,5 V, 3 V, 3,3 V et 4,2 V. L’exploitation à gain unitaire du dispositif fournit un bruit de sortie virtuellement constant, un PSRR, une largeur de bande et un réglage de charge pratiquement constants, indépendamment de la tension de sortie programmée. De plus, le LT3073 comprend une fonction de suivi unique (VIOC) pour contrôler le régulateur de commutation en amont afin de maintenir une tension constante dans le LT3073 et de minimiser la dissipation d'énergie.
La protection intégrée comprend l'UVLO, la limite du courant interne et l'arrêt thermique avec hystérésis.
Le LT3073 est hébergé dans un boîtier LQFN compact à 22 fils (3 mm x 4 mm) (boîtier laminé avec empreinte QFN).
Caractéristiques
- BruitRMS ultra-faible de 1,2 μV (de 10 Hz à 100 kHz)
- Bruit ponctuel ultra-faible de 3 nV/√ à 10 kHz
- Bruit 1/f ultra-faible de 7 µVP-P de 0,1 Hz à 10 Hz
- PSRR haute fréquence de 52 dB à 1 MHz
- Réponse transitoire ultra-rapide
- Tension de relâchement standard de 45 mV
- VOUT programmable numériquement de 0,5 V à 4,2 V
- Tolérance de sortie de température, de charge et sur ligne de ±1,5 %
- Surveillance de courant de précision de ±3 % à 3 A
- Limite du courant programmable de 3 A à ±3 %
- Plage d'entrée de 0,6 V à 5,5 V
- Marginalisation de la sortie numérique ±2,5 %
- Stable avec des condensateurs céramique en sortie (10 µF minimum)
- Dispositifs parallèles multiples pour courant plus élevé
- Broche VIOC de contrôle du convertisseur de commutation en amont
- Activation de la précision/verrouillage de sous-tension (UVLO)
- Signalisation de bonne alimentation (PG)
- Surveillance de la température
- Boîtier LQFN à 22 fils (4 mm × 3 mm)
Applications
- Alimentations électriques RF de BVP, VCO, mélangeurs, LNA, PA
- Convertisseurs de données haut débit haute précision
- Instrumentation à faible bruit
- Post-régulateur pour alimentations de commutation
- Alimentations électriques FPGA et DSP
- Applications médicales
Schéma d’application simplifié
Réponse transitoire
