Analog Devices Inc. Régulateurs linéaires à PSRR ultra élevé LT3046
Les régulateurs linéaires à PSRR ultra élevé LT3046 Analog Devices sont des régulateurs linéaires à haute performance et faible chute de tension dotés d’une architecture PSRR ultra élevée pour alimenter les applications sensibles au bruit. Conçu comme une référence de courant de précision suivie d’un tampon de tension haute performance, le LT3046 peut facilement être mis en parallèle pour réduire davantage le bruit, augmenter le courant de sortie et diffuser la chaleur sur la carte de circuit imprimé. La série est disponible dans un boîtier DFN amélioré thermiquement, à 12 fils, de 3 mm x 3 mm. Les dispositifs fournissent 200 mA à une tension de relâchement standard de 300 mV. Le courant de repos en fonctionnement est normalement de 3,7 mA et tombe à 26μA en arrêt. Tout en maintenant une exploitation à gain unitaire, la large plage de tension de sortie (0,2 V à 19 V) du LT3046 fournit un bruit de sortie, un PSRR, une largeur de bande et un réglage de charge pratiquement constants, indépendamment de la tension de sortie programmée.Les régulateurs LT3046 d'Analog Devices présentent une limite de courant programmable, une capacité de démarrage rapide et une bonne alimentation programmable indiquant la régulation de la tension de sortie. La protection intégrée comprend une protection contre l'inversion de la batterie, une protection contre l'inversion du courant, une limite du courant interne avec repli, et une limite thermique avec hystérésis.
Caractéristiques
- Bruit ultra-faible de 0,8 μVRMS (de 10 Hz à 100 kHz)
- Bruit 2,2 nV/√Hz ultra faible à 10 kHz
- Bruit 1/f ultra-faible de 2,5 μVP-P (de 0,1 Hz à 10 Hz)
- PSRR de 82 dB ultra élevé à 1 MHz
- Courant de sortie 200 mA
- Large plage de tension d’entrée de 2,2 V à 20 V
- Un seul condensateur améliore le bruit et le PSRR
- Courant de broche défini de 100 μA, précision initiale de ±0,5 %
- Une seule résistance programme la tension de sortie
- Limite de courant programmable
- Faible chute de tension de 300 mV
- Plage de tension de sortie de 0,2 V à 19 V
- Bonne alimentation programmable
- Capacité de démarrage rapide
- Activation de précision/UVLO
- Mise en parallèle possible pour un bruit plus faible et un courant plus élevé
- Limite de courant interne avec repli
- Condensateur céramique à sortie minimale de 4,7 µF
- Boîtier DFN compact, profil mince, 12 fils, 3 mm x 3 mm,
Applications
- Alimentations RF, notamment PLL, VCO, mélangeurs, LNA et PA
- Instrumentation à faible bruit
- Convertisseurs de données haut débit/haute précision
- Post-régulateurs pour alimentations à commutation
Vidéos
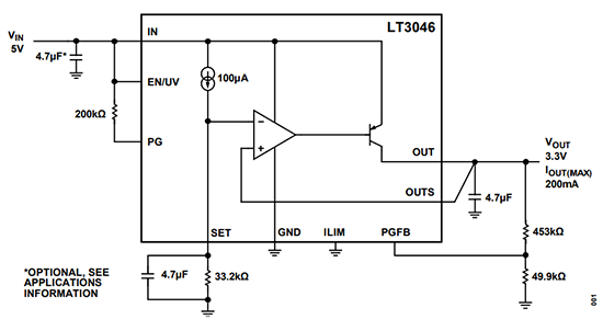
Application standard
Publié le: 2024-02-27
| Mis à jour le: 2025-07-06
