Analog Devices Inc. EVAL-CN0396-ARDZ Evaluation Board
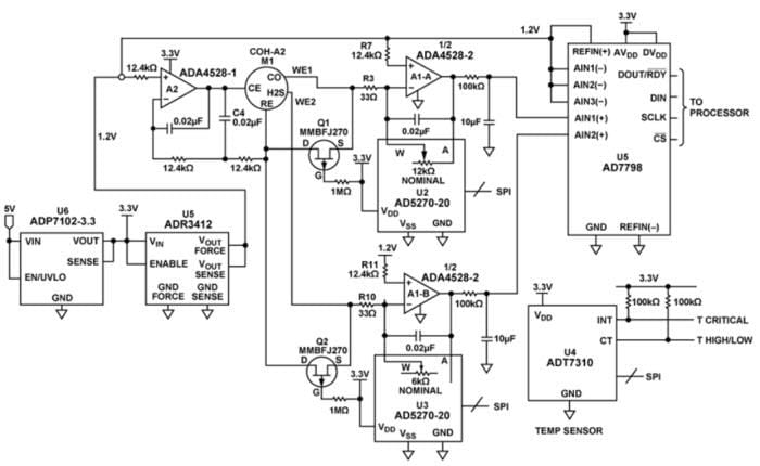
Analog Devices EVAL-CN0396-ARDZ Evaluation Board features the Arduino shield footprint and helps designers rapidly prototype the CN0396 Dual Toxic Gas Detection System. The CN0396 Dual Toxic Gas Detection System is capable of detecting multiple gases using the same electrochemical gas sensor (such as CO/H2S). An on-board, high-precision temperature device ensures that system calibrations and measurements get temperature corrected. Designers can program the system to accept other combinations of gases. Indicator LEDs alert designers when the gases have become unsafe and levels reach user-defined thresholds.Features
- Dual electrochemical gas sensor
- Designed to work with the EVAL-ADICUP360 Development Board
- Temperature compensation
- 16-bit digitization
- Arduino-compatible form factor
- Programmable LED indicators
Required Equipment
-
EVAL-CN0396-ARDZ Circuit Evaluation Board
-
EVAL-ADICUP360 Development Board or Arduino R3 Compatible Processor Board
-
6V or 6 power supply (not needed if plugged into the PC via USB)
-
4-Electrode Electrochemical Gas Sensor (CO-H2S sensor is provided with the evaluation board)
-
Environmental chamber
-
Calibration gases
-
Precision current sources (alternative to actual sensor and gases)
Board Layout
Publié le: 2016-09-06
| Mis à jour le: 2023-01-13
