Analog Devices Inc. Module ToF (temps de vol) 1 mégapixel ADTF3175
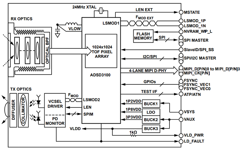
Le module ToF (temps de vol) 1 mégapixel ADTF3175 d'Analog Devices est basé sur l'ADSD3100, un imageur iToF (temps de vol indirect) CMOS de 1 mégapixel et conçu pour les systèmes de détection de profondeur et de vision 3D haute résolution. L'ADTF3175 intègre une lentille et un filtre passe-bande optique pour l'imageur, une source d'éclairage infrarouge contenant une optique, une diode laser, un pilote de diode laser et un photodétecteur, une mémoire flash et des régulateurs d'alimentation pour générer des tensions d'alimentation locales. Étant entièrement étalonnées dans plusieurs modes de résolution et plage, les données brutes d'image de l'ADTF3175 sont traitées en externe par le processeur du système hôte ou l'ISP de profondeur pour compléter le système de détection de laprofondeur.La sortie de données d’image ADTF3175 est reliée électriquement avec le système hôte via une interface Tx MIPI (mobile industry processor interface) 4 voies, uneinterface série caméra 2 (CSI-2) tx. La programmation et le fonctionnement du module sont contrôlés via des interfaces série SPI 4 voies et I2C. Le module temps de vol 1 mégapixel ADTF3175 d'Analog Devices mesure 42 mm × 31 mm × 15,1 mm et fonctionne sur une plage de température de - 20 °C à + 65°C
Caractéristiques
- Imageur ToF 1024 × 1024 avec 3,5 µm × 3,5 µm pixels
- Champ de vision (FOV) 75° × 75°
- Sous-ensemble de lentille d'imagerie avec filtre passe-bande 940 nm
- Sous-ensemble d'éclairage avec support de sécurité oculaire
- Interface MIPI CSI-2 Tx 4 voies, 1,5 Gbit/s par voie
- Interfaces série I2C 2 fils et SPI 4 fils
- NVM (flash) pour la séquence de démarrage du module
- Régulateurs de puissance pour l'imageur local et les rails d'éclairage
- Modes calibrés à résolutions 1024 × 1024 et 512 × 512
- Plage de profondeur de 0,4 m à 4 m (bruit de profondeur de 15 mm maximum, réflectivité minimale de 15 %, lumière solaire équivalente < 5="">
- Précision de profondeur ±3 mm (sur toute la plage de profondeur)
Applications
- Systèmes de vision artificielle
- Robotique
- Immotique
- Systèmes de réalité augmentée (RA)
Schéma fonctionnel
Vidéos
Publié le: 2022-11-09
| Mis à jour le: 2025-03-10
