Analog Devices Inc. Carte d'évaluation ADRF5300-EVALZ
La carte d'évaluation ADRF5300-EVALZ d'Analog Devices Inc. est une plateforme d'évaluation des performances du commutateur SPDT réfléchissant ADRF5300. Les commutateurs SPDT réfléchissants ADRF5300 sont fabriqués selon le procédé au silicium et développés pour les applications 5G allant de 24 GHz à 32 GHz.Caractéristiques
- Contient un dispositif ADRF5300 et des composants externes
- Connecteurs RF
- Connexion simple à l'équipement de test
- Ligne traversante embarquée pour l'étalonnage
Applications
- Industrial scanners
- Test instrumentation
- 5G Millimeter-wave cellular infrastructures
- Military radios, radars, and electronic counter measures (ECMs)
- Microwave radios and very small aperture terminals (VSATs)
Équipement nécessaire
- Alimentation électriques CC
- Analyseur de réseau et de spectre
- Générateur de signaux
Disposition de la carte
Schéma de la configuration du test
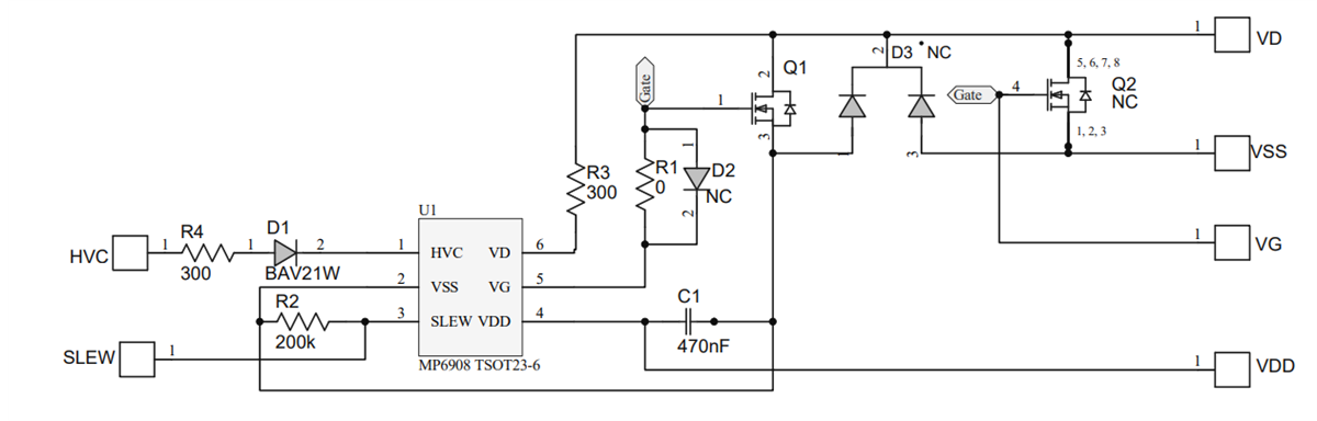
SCHÉMA
Tracé du circuit
Publié le: 2020-10-29
| Mis à jour le: 2024-11-26
