Analog Devices Inc. ADP5072 Dual DC-to-DC Switching Regulator
Analog Devices ADP5072 Dual DC-to-DC Switching Regulator is a high-performance DC-to-DC regulator that generates independently regulated positive and negative rails. The input voltage range of 2.85V to 5.5V supports a wide variety of applications. The integrated main switch in both regulators enables the generation of an adjustable positive output voltage up to 35V and a negative output voltage down to -30V.Features
- Input supply voltage range: 2.85V to 5.5V
- Generates well regulated, independently resistor programmable VPOS and VNEG outputs
- Boost regulator to generate VPOS output
- Adjustable positive output to 35V
- Integrated 1.0A main switch
- Inverting regulator to generate VNEG output
- Adjustable negative output to -30V
- Integrated 0.6A main switch
- 1.2MHz/2.4MHz switching frequency with optional external frequency synchronization from 1.0MHz to 2.6MHz
- Resistor programmable soft start timer
- Slew rate control for lower system noise
- Individual precision enables a flexible start-up sequence control for symmetric start, VPOS first, or VNEG first
- Out-of-phase operation
- UVLO, OCP, OVP, and TSD protection
- 1.61mm × 2.18mm, 20-ball WLCSP
- -40°C to +125°C junction temperature range
Applications
- Bipolar amplifiers, analog-to-digital converters (ADCs), digital-to-analog converters (DACs), and multiplexers
- Charge-coupled device (CCD) bias supplies
- Optical module supplies
- RF power amplifier bias
- Time of flight module supplies
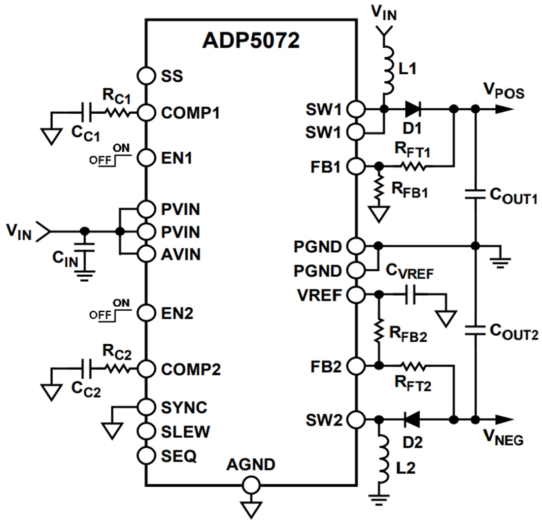
Functional Block Diagram
Publié le: 2019-05-30
| Mis à jour le: 2024-02-15
