Analog Devices Inc. ADP1762 CMOS Linear Regulators

Analog Devices ADP1762 CMOS Linear Regulators product line includes low noise, Low Dropout (LDO) linear regulators. The ADP1762 regulators operate from a single input supply voltage as low as 1.10V and offer up to 2A of output current. The design of these regulators eliminates the requirement for an external bias supply to improve efficiency. ADP1762's low 62mV dropout voltage at a 2A load enables the regulators to operate with minimal board space, maintain regulation, and improve efficiency. The regulators are optimized for stable operation with small 10μF ceramic output capacitors. As a result, the ADP1762 devices deliver optimal transient performance even with minimal board space.

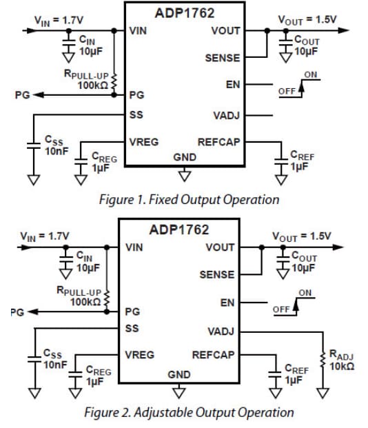
The devices are available in 0.9V -1.5V fixed output voltages. Designers can set the output of the adjustable output model from 0.5V-1.5V using an external resistor connected between VADJ and the ground. ADP1762's soft-start time is externally programmable by connecting a capacitor to the SS pin. Short-circuit, as well as thermal overload protection circuits, prevent damage in the event of adverse conditions. The ADP1762 Regulators are housed in a small 16-lead LFCSP package to provide a small footprint solution to meet the requirements of a wide range of applications.

Features

  • 2A maximum output current
  • Low dropout voltage: 62mV typical @ 2A load
  • Noise spectral density:
    • 4nV/√Hz @ 10kHz
    • 3nV/√Hz @ 100kHz
  • Excellent Power Supply Rejection Ratio (PSRR) performance
    • 62dB typical @ 10kHz @ 2A load
    • 46dB typical @ 100kHz @ 2A load

ADP1762 Typical Application Circuit Diagram

Application Circuit Diagram - Analog Devices Inc. ADP1762 CMOS Linear Regulators
Publié le: 2016-07-29 | Mis à jour le: 2025-10-01