Analog Devices Inc. Carte d'évaluation ADM7170
La carte d’évaluation ADM7170 d'Analog Devices est conçue pour démontrer la fonctionnalité du régulateur linéaire ADM7170. La carte d’évaluation ADM7170 permet la démonstration de mesures simples de dispositif telles que la régulation de ligne et de charge, la chute de tension et le courant de mise à la terre. Cette démonstration est effectuée à l'aide d'une seule source de tension, d'un voltmètre, d'un ampèremètre et de résistances de charge. La carte d’évaluation ADM7170 offre un courant de sortie de 500 mA et une précision de tension de sortie de ±0,75 %. Cette carte d'évaluation est fournie avec l'option de régler la tension de sortie avec deux résistances externes à partir de toute option de tension de sortie fixe.Caractéristiques
- Évalue le régulateur linéaire ADM7170
- Option de réglage de la tension de sortie avec deux résistances externes à partir d'une option de tension de sortie fixe
- Plage de tension d'entrée de 2,3 V à 6,5 V
- Puissance de sortie de 500 mA
- Précision de tension de sortie ±0,75 %
- Température de fonctionnement de -40 °C à +125 °C
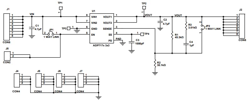
Diagramme schématique
Publié le: 2020-02-04
| Mis à jour le: 2024-09-03
