Analog Devices Inc. Dispositif de protection d’entrées haute tension ADM1270

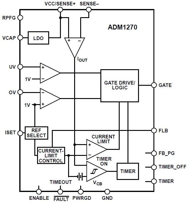
Analog Devices ADM1270 High Voltage Input Protection Device is a current-limiting controller that provides inrush current limiting and overcurrent protection for modular or battery-powered systems. When circuit boards are inserted into a live backplane, discharged supply bypass capacitors draw large transient currents from the backplane power bus as they charge. These transient currents can cause permanent damage to connector pins, as well as dips on the backplane supply that can reset other boards in the system. ADI ADM1270 is designed to control the inrush current, when powering on the system, via an external P-channel field effect transistor (FET). To protect the system from a reverse polarity input supply, there is a provision made to control an additional external P-channel FET. This feature prevents reverse current flow in case of a reverse polarity connection, which can damage the load or the ADM1270.

Caractéristiques

  • Controls supply voltages from 4V to 60V
  • Gate drive for low voltage drop reverse supply protection
  • Gate drive for P-channel FETs
  • Inrush current limiting control
  • Adjustable current limit
  • Foldback current limiting
  • Automatic retry or latch-off on current fault
  • Programmable current-limit timer for SOA
  • Power-good and fault outputs
  • Analog undervoltage (UV) and overvoltage (OV) protection

Applications

  • FPGA-based jitter attenuators and low jitter PLLs
  • Industrial modules
  • Battery-powered / portable instrumentation

Block Diagram

Analog Devices Inc. Dispositif de protection d’entrées haute tension ADM1270
Publié le: 2015-01-14 | Mis à jour le: 2022-03-11