Analog Devices Inc. Quadruple CNA 16 bits AD9144 Analog Devices

Le quadruple CNA AD9144 Analog Devices est un convertisseur numérique-analogique (CNA) à 16 bits et plage dynamique élevée offrant un taux d'échantillonnage à 2,8 GS/s et prenant en charge la génération de porteuses multiples jusqu'à la fréquence de Nyquist. Les sorties du CNA sont optimisées pour une interface transparente avec les modulateurs en quadrature analogiques (AQM) ADRF672x. Une interface de port série (SPI) facultative à 3 ou 4 fils permet de programmer et de relire de nombreux paramètres internes. Le courant de sortie à pleine échelle peut être programmé sur une plage allant de 13,9 mA à 27,0 mA. Disponible en boîtier LFCSP à 88 fils, le AD9144 est idéal pour les communications sans fil, les communications large bande, la diversité de transmission, les entrées/sorties multiples (MIMO), l'instrumentation et les équipements de test automatique.

Caractéristiques

  • Supports input data rate >1GSPS
  • Proprietary low spurious and distortion design
    • 6-carrier GSM IMD = 77dBc at 75MHz IF
    • SFDR = 82 dBc at DC IF, -9dBFS
    • Flexible 8-lane JESD204B interface
    • Support dual DAC mode at 2.8GSPS
  • Multiple chip synchronization
    • Fixed latency
    • Data generator latency compensation
  • Selectable 1×, 2×, 4×, 8× interpolation filter
    • Low power architecture
  • Input signal power detection
    • Emergency stop for downstream analog circuitry protection
  • Transmit enable function allows extra power saving
  • High performance, low noise PLL clock multiplier
  • Digital inverse sinc filter
  • Low power: 1.6W at 1.6GSPS, 1.7W at 2.0GSPS, full operating conditions
  • 88-lead LFCSP with exposed pad

Applications

  • Wireless communications
    • 3G/4G W-CDMA base stations
    • Wideband repeaters
    • Software defined radios
  • Instrumentation
  • Automated test equipment
  • Wideband communications
    • Point-to-point
    • Local multipoint distribution service (LMDS) and multichannel multipoint distribution service (MMDS)
  • Transmit diversity, multiple input/multiple output (MIMO)

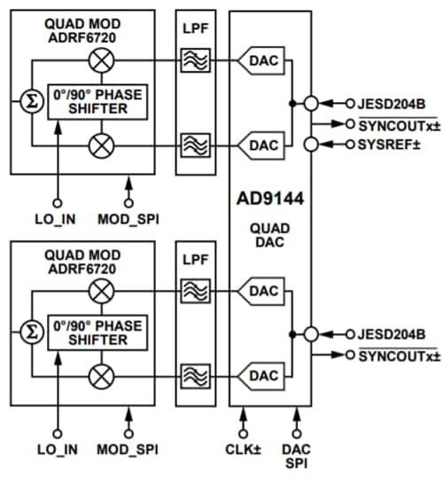
Typical Application Circuit

Analog Devices Inc. Quadruple CNA 16 bits AD9144 Analog Devices